Core Data 是 iOS 中很重要的一个部分,可以理解为基于 SQLite(当然也可以是其他的 Storage,如 In-memory,只是 SQLite 比较常见)的一个 ORM 实现,所以有关系数据库的特性,又不用写 SQL。顺便吐一下槽,官方说法是使用 Core Data 能减少 50%-70%的代码量,但相信用过的人应该都心里明白,Core Data 使用起来还是比较麻烦的,这也是为什么有不少的第三方类库来代替/二次包装 Core Data。
稍微复杂的应用就有可能出现同时处理多份数据的情况,这就需要用到多线程 Core Data。在 iOS 5 之前,官方推荐的是使用「Thread Confinement」,就是每个线程使用独立的 MOC(managed object context),然后共享一个 PSC(persistent store coordinator)。同时在线程之间传递数据时,要传递 objectID,而不是 object,因为前者是线程安全的,后者不是。
如果 A 线程里,对 PSC 执行了 CUD(create, update, delete)操作,其他线程如何感知呢?这就需要通过监听事件来实现。比如在线程 A 中监听「NSManagedObjectContextDidSaveNotification」事件,如果线程 B 中执行了 CUD 操作,线程 A 就能感知到,并触发响应的 action,虽然可以通过 noti userinfo 来获取 managed objects,但因为它们是关联到另一个 MOC,所以无法直接操作它们,解决方法就是调用「mergeChangesFromContextDidSaveNotification:」方法。
用一张图来形容的话,大体就是这样:

- (void)_setupCoreDataStack
{
// setup managed object model
NSURL *modelURL = [[NSBundle mainBundle] URLForResource:@"Database" withExtension:@"momd"];
_managedObjectModel = [[NSManagedObjectModel alloc] initWithContentsOfURL:modelURL];
// setup persistent store coordinator
NSURL *storeURL = [NSURL fileURLWithPath:[[NSString cachesPath] stringByAppendingPathComponent:@"Database.db"]];
NSError *error = nil;
_persistentStoreCoordinator = [[NSPersistentStoreCoordinator alloc] initWithManagedObjectModel:_managedObjectModel];
if (![_persistentStoreCoordinator addPersistentStoreWithType:NSSQLiteStoreType configuration:nil URL:storeURL options:nil error:&error]) {
// handle error
}
// create MOC
_managedObjectContext = [[NSManagedObjectContext alloc] init];
[_managedObjectContext setPersistentStoreCoordinator:_persistentStoreCoordinator];
// subscribe to change notifications
[[NSNotificationCenter defaultCenter] addObserver:self selector:@selector(_mocDidSaveNotification:) name:NSManagedObjectContextDidSaveNotification object:nil];
}
再来看看 Notification Handler,主要作用就是合并新的变化。
- (void)_mocDidSaveNotification:(NSNotification *)notification
{
NSManagedObjectContext *savedContext = [notification object];
// ignore change notifications for the main MOC
if (_managedObjectContext == savedContext) {
return;
}
dispatch_sync(dispatch_get_main_queue(), ^{
[_managedObjectContext mergeChangesFromContextDidSaveNotification:notification];
});
}
这种方式实现起来和维护起来都有点麻烦,所以 iOS 5 中就出现了更加方便和灵活的实现,也就是「Nested MOC」。
[[NSManagedObjectContext alloc] initWithConcurrencyType:NSMainQueueConcurrencyType];
可以看到在初始化时可以选择 ConcurrencyType,可选的有 3 个:
NSConfinementConcurrencyType
这个是默认项,每个线程一个独立的 Context,主要是为了兼容之前的设计。
NSPrivateQueueConcurrencyType
创建一个 private queue(使用 GCD),这样就不会阻塞主线程。
NSMainQueueConcurrencyType
创建一个 main queue,使用主线程,会阻塞。
还有一个重要的变化是 MOC 可以指定 parent。有了 parent 后,CUD 操作会冒泡到 parent。一个 parent 可以有多个 child。parent 还可以有 parent。
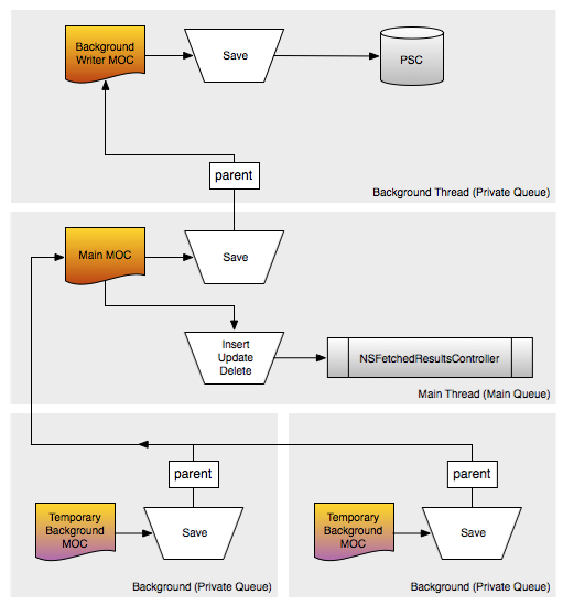
因为 UI 相关的数据必须在主线程获取,同时又要避免数据库的 I/O 操作阻塞主线程,所以就有了下面这个模型:

我对这种实现方式的一个困惑是:child 无法得知 parent 的变化,也就是说,如果 NSFetchedResultsController 绑定了 Main MOC,当 Background Write MOC save 时,NSFetchedResultsController 为何能知晓?求指点。
这种方式比「Thread Confinement」稍微简单了点,也更明了。不过个人还是推荐使用 MagicalRecord,因为实现起来更加简单,等有空再写一篇。
写了一个使用了这个模型的 demo,配合 TableView 和 NSFetchedResultsController,有兴趣的可以看下:https://github.com/limboy/coredata-with-tableview
2013/06/17 更新
之前的困惑已消除,NSFetchedResultsController
跟 PSC 无关,只要绑定的 MOC 有了save
动作,NSFetchedResultsController
就会收到通知,无论这个save
操作有没有写入到持久层。