什么是 Functional Reactive Programming
Functional Reactive Programming(以下简称 FRP)是一种响应变化的编程范式。先来看一小段代码
a = 2
b = 2
c = a + b // c is 4
b = 3
// now what is the value of c?
如果使用 FRP,c
的值将会随着b
的值改变而改变,所以叫做「响应式编程」。比较直观的例子就是 Excel,当改变某一个单元格的内容时,该单元格相关的计算结果也会随之改变。
FRP 提供了一种信号机制来实现这样的效果,通过信号来记录值的变化。信号可以被叠加、分割或合并。通过对信号的组合,就不需要去监听某个值或事件。

这在重交互的应用里是非常有用的。以注册为例:

提交按钮的状态要跟输入框的状态绑定,比如必选的输入框没有填完时,提交按钮是灰色的,也就是不可点;如果提交按钮不可点,那么文字变成灰色,不然变成蓝色;如果正在提交,那么输入框的文字颜色变成灰色,且不可点,不然变成默认色且可点;如果注册成功就在状态栏显示成功信息,不然显示错误信息,等等。
可以看到光是注册页就有这么多的联动,在 javascript 中可以采用事件监听来处理,iOS 中更多的是 delegate 模式,本质上都是事件的分发和响应。这种做法的缺点是不够直观,尤其在逻辑比较复杂的情况下。这也是为什么尽管 nodejs 很高效,但由于 javascript 的 callback style 和异步模式不符合正常的编程习惯,让很多人望而却步。
使用 FRP 主要有两个好处:直观和灵活。直观的代码容易编写、阅读和维护,灵活的特性便于应对变态的需求。
ReactiveCocoa
ReactiveCocoa是 github 去年开源的一个项目,是在 iOS 平台上对 FRP 的实现。FRP 的核心是信号,信号在 ReactiveCocoa(以下简称 RAC)中是通过RACSignal
来表示的,信号是数据流,可以被绑定和传递。
可以把信号想象成水龙头,只不过里面不是水,而是玻璃球(value),直径跟水管的内径一样,这样就能保证玻璃球是依次排列,不会出现并排的情况(数据都是线性处理的,不会出现并发情况)。水龙头的开关默认是关的,除非有了接收方(subscriber),才会打开。这样只要有新的玻璃球进来,就会自动传送给接收方。可以在水龙头上加一个过滤嘴(filter),不符合的不让通过,也可以加一个改动装置,把球改变成符合自己的需求(map)。也可以把多个水龙头合并成一个新的水龙头(combineLatest:reduce:),这样只要其中的一个水龙头有玻璃球出来,这个新合并的水龙头就会得到这个球。
下面通过一个简单的 demo 来演示这个模型。
假如对象的某个属性想绑定某个消息,可以使用RAC
这个宏,相当于给玻璃球套了一个水龙头。
RAC(self.submitButton, enabled) = [RACSignal combineLatest:@[self.usernameField.rac_textSignal, self.passwordField.rac_textSignal] reduce:^id(NSString *userName, NSString *password) {
return @(userName.length >= 6 && password.length >= 6);
}];
这样,如果用户名和密码框的长度都超过 6,提交按钮就 enable 了。反之,如果没符合要求,就会处于非开启状态。
可以看到usernameField
有了一个新的属性rac_textSignal
,这是 RAC 在UITextField
category 中添加的,直接用即可。

RAC 的大统一
RAC 统一了对 KVO、UI Event、Network request、Async work 的处理,因为它们本质上都是值的变化(Values over time)。
KVO
RAC 可以用来监测属性的改变,这点跟 KVO 很像,不过使用了 block,而不是-observeValueForKeyPath:ofObject:change:context:
[RACAble(self.username) subscribeNext:^(NSString *newName) {
NSLog(@"%@", newName);
}];
使用起来是不是比 KVO 舒服多了。比 KVO 更加强大的是信号可以被链起来(chain)
// 只有当名字以'j'开头,才会被记录
[[RACAble(self.username)
filter:^(NSString *newName) {
return [newName hasPrefix:@"j"];
}]
subscribeNext:^(NSString *newName) {
NSLog(@"%@", newName);
}];
UI Event
RAC 还为系统 UI 提供了很多 category,来方便消息的创建和传递,比如按钮被点击或文本框有改动等等,上面的例子中self.firstNameField.rac_textSignal
,在对应的文本框有改动时,会自动向数据流中添加新的数据,绑定该消息的其他消息就会收到新的数据,如果有 subscriber 的话,会自动触发。
Network Request && Async work
这些可以通过自定义信号,也就是RACSubject
(继承自RACSignal
,可以理解为自由度更高的 signal)来搞定。比如一个异步网络操作,可以返回一个 subject,然后将这个 subject 绑定到一个 subscriber 或另一个信号。
- (void)doTest
{
RACSubject *subject = [self doRequest];
[subject subscribeNext:^(NSString *value){
NSLog(@"value:%@", value);
}];
}
- (RACSubject *)doRequest
{
RACSubject *subject = [RACSubject subject];
// 模拟2秒后得到请求内容
// 只触发1次
// 尽管subscribeNext什么也没做,但如果没有的话map是不会执行的
// subscribeNext就是定义了一个接收体
[[[[RACSignal interval:2] take:1] map:^id(id _){
// the value is from url request
NSString *value = @"content fetched from web";
[subject sendNext:value];
return nil;
}] subscribeNext:^(id _){}];
return subject;
}
小结
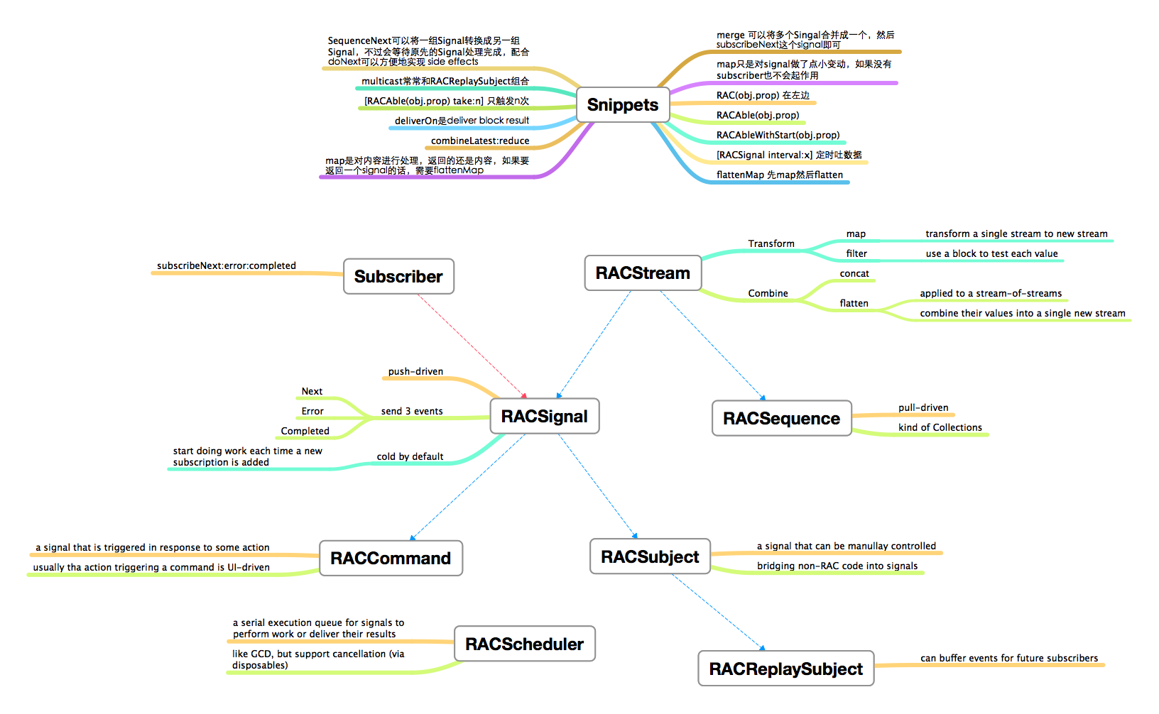
简单画了下关系图,罗列了些要点

上面只是大概说了一下 RAC 的使用情景和用法,更多的例子可以到项目主页中查看。