Git 的强大是众所周知的,本文要分享的是关于”使用 Git 的分支和合并功能来进行版本管理的开发模型”。以下是译文,原文地址
这篇文章我想介绍一下一年前就提到过的我所有项目(工作/私有)都在使用的开发模式,经过事实验证,确实非常可行。很早就想写了,一直没腾出时间。我不会涉及项目的细节,只是谈谈分支的使用策略和发布管理。

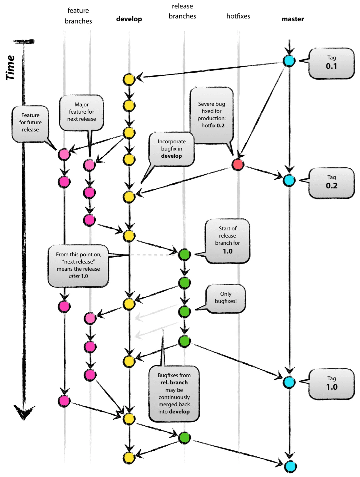
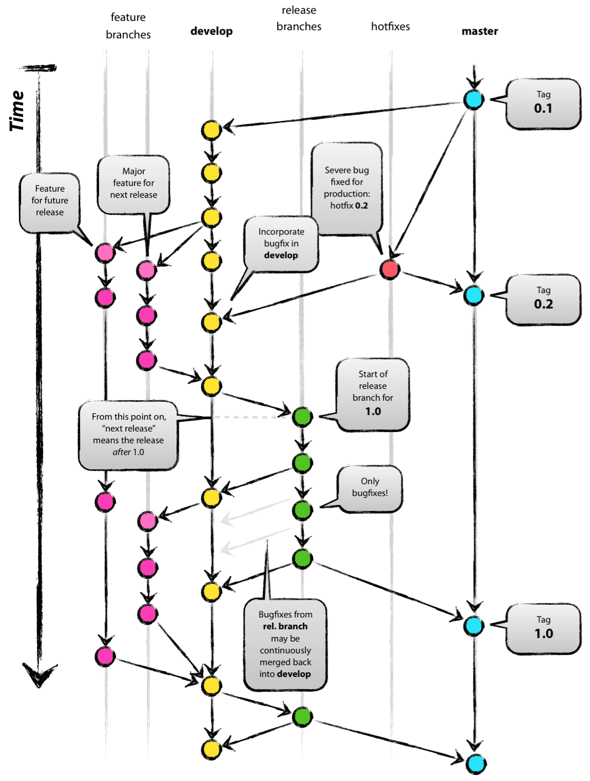
上图是使用 Git 这个版本控制工具来管理所有源码的。
为什么使用 Git
如果要看详细的 Git 与集中式源码管理工具的优势与劣势,可以参见这篇文章,那里有很多口水仗。作为一个开发人员,所有的源码管理工具中,我最喜欢 Git。Git 从根本上改变了开发人员对分支和合并的使用,传统的 CVS/SVN,分支和合并都是高级话题,而且使用起来稍显麻烦,隔一段时间才会用一次。但是有了 Git,这些操作就成了家常便饭。
由于使用简单,方便重复操作,分支和合并不再是让人望而生畏的操作,版本管理工具应该尽可能地对分支/合并提供最好的支持。
工具谈得差不多了,回到开发上。我待会要讲到的模型其实是一些每个开发人员都应该遵守的步骤,如果想管理好软件的开发流程的话。
分布式但集中化
我们要使用的仓库是一个”中心库”,当然这个中心库只是被认为是这样(因为 Git 是分布式的,从技术层面上来说是没有中心库的),我们将把这个仓库叫做”origin”,因为 Git 用户都熟悉这个名字。

每个开发者 pull 和 push 到 origin,但除了中心化的 push-pull 关系外,每个开发者还可以从其他开发者那 pull changes。比如说,对于一个比较大的新特性,在把代码提交到 origin 之前,很可能会安排 2 个或多个开发者。上图中有几个小团队:Alice 和 Bob,Alice 和 David,Clair 和 David。
从技术角度来说,其实就是 Alice 定义了一个叫 Bob 的 Git remote,指向到 Bob 的仓库。
main 分支
中心仓库有两个分支:
- master
- develop
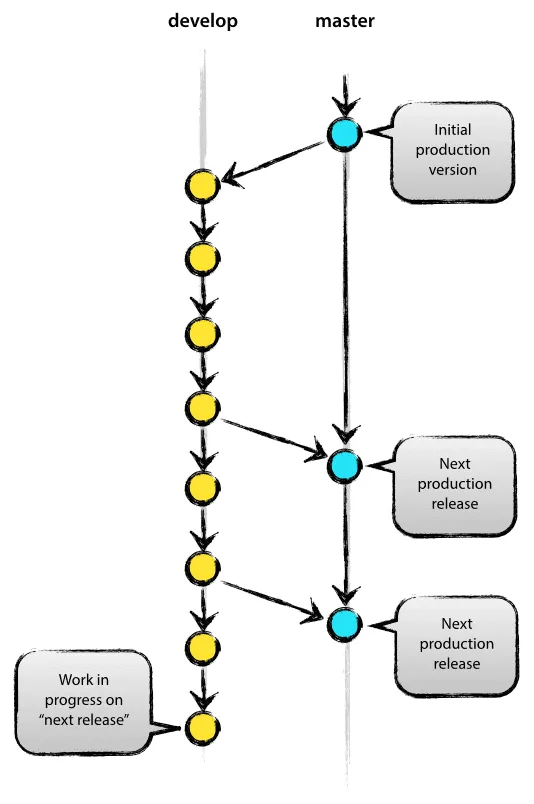
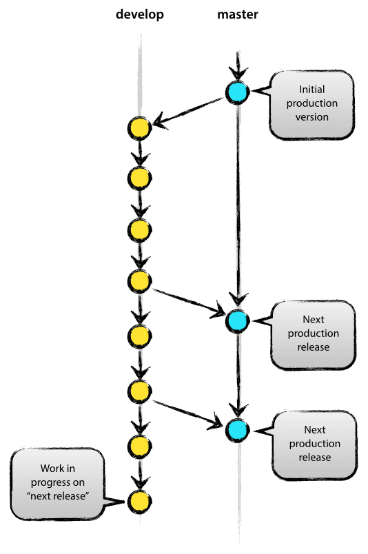
origin 上的 master 分支,Git 用户应该很熟悉,跟 master 并行的有一个 develop 分支

我们把 origin/master 作为主要分支,源码的 HEAD 总是表示 production-ready(可随时部署)状态。而 origin/develop 上的代码是为下一次的代码发布准备的。每日构建也是基于此分支。
当 develop 分支达到了一个稳定状态并准备发布时,所有的改变都要合并到 master 分支,并标上版本号。如何实现的下面细说。
这样每次与 master 合并都会有新的部署发布。这点可以自动化,如使用 Git hook 脚本来实现自动部署代码到线上。
支持(supporting)分支
我们的开发模型使用了一些支持分支放在 master 和 develop 分支的旁边,方便开发小组之间的并行开发。不像 main 分支,这些分支是有时间限制的,因为他们最终都会被移除。
我们会使用到的不同的分支
- Feature branches
- Release branches
- Hotfix branches
每个分支都有各自的作用,并且有严格的规定,如:只能从哪个分支上去新开分支,只能合并到那个分支。这个待会细说。
Feature branches

继承分支: develop 合并分支:develop 命名规范:除了 master,develop,release-,hotfix-
Feature branches 是用来开发新特性的(短期,远期都可以)。当开始开发新特性时,很可能不知道这个特性会出现在哪个目标版本。一旦开发完成就可以合并到 develop,当然如果开发失败,就可以抛弃。
创建一个 Feature branch
当要创建一个新特性时,从 develop 分支上再进行分支
$ git checkout -b myfeature develop
Switched to a new branch "myfeature"
新特性完成时,可以合并到 develop
$ git checkout develop
Switched to branch 'develop'
$ git merge --no-ff myfeature
Updating ea1b82a..05e9557
(Summary of changes)
$ git branch -d myfeature
Deleted branch myfeature (was 05e9557).
$ git push origin develop

不幸的是,我没有找到让—no-ff 成为 commit 默认参数的方法(译者注:修改.consolerc?),但确实应该提供一个方法。
Release branch
继承分支: develop
合并分支:develop 和 master
命名规范:release-\*
Release branch 是为新的 production release 准备的(译者注:相当于 RC 版),可以有一些小的 bug,并为发布准备一些元数据(版本号,构建日期等等)。把所有的这些工作都放到 Release branch,develop branch 就能更清晰地知道下一个版本要开发哪些特性。
从 develop 分支合并到 release 分支的关键因素是:develop 分支达到了 release 分支所要求的状态。至少所有针对该 release 的特性要被合并。至于那些将来会有的特性可以先放一放。然后就是为接下来即将要发布的版本分配一个版本号。
创建一个 Release branch
Release branch 是通过 develop 分支而创建。举个例子,假如 1.1.5 是当前的 production release,然后会有一个比较大的版本发布。develop 的状态已经可以发布版本了,经过商榷后,决定发布为 1.2 版本(而不是 1.1.6 或 2.0),所以我们创建一个 release 分支,并给这个分支一个新的版本号
$ git checkout -b release-1.2 develop
Switched to a new branch "release-1.2"
$ ./bump-version.sh 1.2
Files modified successfully, version bumped to 1.2.
$ git commit -a -m "Bumped version number to 1.2"
[release-1.2 74d9424] Bumped version number to 1.2
1 files changed, 1 insertions(+), 1 deletions(-)
这个新分支可能会存在一定的时间,直到可以被合并到 production branch。这段时间内,bug 修补可以在这个分支上进行(而不是 develop 分支)。添加新特性(尤其比较大的)是不允许的。最后还是要被合并到 develop,然后继续在 develop 分支上开发,直到下一个版本。
完成一个 release branch
当 release branch 已经准备就绪,需要做几件事。首先,release 分支被合并到 master 分支上(每一个提交到 master 上的 commit 都是一个新版本,切记)。然后 master 上的 commit 都要添加 tag,方便将来查看和回滚。最后 release 上所做的修改必须合并到 develop 分支上,保证 bug 已被修补。
前两个步骤:
$ git checkout master
Switched to branch 'master'
$ git merge --no-ff release-1.2
Merge made by recursive.
(Summary of changes)
$ git tag -a 1.2
为了把 release 上的改变保存到 develop,我们需要合并到 develop
$ git checkout develop
Switched to branch 'develop'
$ git merge --no-ff release-1.2
Merge made by recursive.
(Summary of changes)
这个步骤可能会导致冲突,如果这样的话,解决冲突,然后再提交。
现在一切都完成了,可以把 release branch 干掉了。
$ git branch -d release-1.2
Deleted branch release-1.2 (was ff452fe).
Hotfix branch
继承分支: master
合并分支:develop 和 master
命名规范:hotfix-\*
Hotfix branch 和 Release branch 有几分相似,都是为了新的 production release 而准备的。比如运行过程中发现了 bug,就必须快速解决,这时就可以创建一个 Hotfix branch,解决完后合并到 master 分支上。好处是开发人员可以继续工作,有专人来负责搞定这个 bug。
创建 Hotfix branch

Hotfix 是从 master 分支上创建的。假如当前运行版本是 1.2,然后发现有 bug,但是 develop 还在开发中,不太稳定,这时就可以新开一个 Hotfix branch,然后开始解决问题。
$ git checkout -b hotfix-1.2.1 master
Switched to a new branch "hotfix-1.2.1"
$ ./bump-version.sh 1.2.1
Files modified successfully, version bumped to 1.2.1.
$ git commit -a -m "Bumped version number to 1.2.1"
[hotfix-1.2.1 41e61bb] Bumped version number to 1.2.1
1 files changed, 1 insertions(+), 1 deletions(-)
解决问题,一次或几次 commit
$ git commit -m "Fixed severe production problem"
[hotfix-1.2.1 abbe5d6] Fixed severe production problem
5 files changed, 32 insertions(+), 17 deletions(-)
完成 Hotfix branch
当结束时,bugfix 要被合并到 master,同时也要合并到 develop,保证下个版本发布时该 bug 已被修复。这跟 release branch 完成时一样。
首先更新 master 和 tag release
$ git checkout master
Switched to branch 'master'
$ git merge --no-ff hotfix-1.2.1
Merge made by recursive.
(Summary of changes)
$ git tag -a 1.2.1
接下来与 develop 合并
$ git checkout develop
Switched to branch 'develop'
$ git merge --no-ff hotfix-1.2.1
Merge made by recursive.
(Summary of changes)
有一个例外,就是当一个 release branch 存在时,bugfix 要被合并到 release 而不是 develop,因为 release 最终会被合并到 develop。
最后移除 branch
$ git branch -d hotfix-1.2.1
Deleted branch hotfix-1.2.1 (was abbe5d6).
总结
这个开发模型其实没有什么新颖的,一开始提到的”大图”确实在我们的项目起到了非常大的作用。这是很优雅的一个模型,很容易实现,也容易在团队成员之间达成一致。
PS:需要这个模型大图的,可以去原文地址下载